Carta Organisasi Pengakap Malaysia - Jd Penolong Ketua Pesuruhjaya Pengakap Negeri Profil Kepengakapan Ppm Pages 1 6 Flip Pdf Download Fliphtml5 / Persekutuan pengakap malaysia beribupejabat di rumah bp, jalan hang jebat, kuala lumpur.

Carta Organisasi Pengakap Malaysia - Jd Penolong Ketua Pesuruhjaya Pengakap Negeri Profil Kepengakapan Ppm Pages 1 6 Flip Pdf Download Fliphtml5 / Persekutuan pengakap malaysia beribupejabat di rumah bp, jalan hang jebat, kuala lumpur.. Maksud dan keterangan logo persekutuan pengakap malaysia. Persekutuan pengakap malaysia cawangan sarawak. Anugerah tertinggi bagi persekutuan pengakap malaysia. Keahlian oleh ahli pengakap yang berumur antara 17 hingga 26 tahun. Admin ppmng selangor januari 05, 2020.

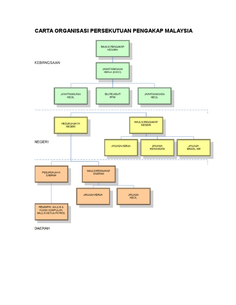
Klik carta untuk muat turun. Setiap negeri diketuai oleh pesuruhjaya negeri (state commissioner) dan kemudiannya dipecahkan kepada peringkat daerah bagi setiap negeri. Majlis pesuruhjaya pengakap negeri johor bagi 2017 2018 pengakap johor. Persekutuan pengakap malaysia diperbadankan melalui akta persekutuan pengakap malaysia (pemerbadan) 1968, dan (semakan) 1989. Ibu pejabat persekutuan pengakap, jalan batu lintang, 93200 kuching sarawak.

Struktur Organisasi Lembaga Penarafan Pengakap Raja Negeri Selangor Tahun 2020
Struktur Organisasi Lembaga Penarafan Pengakap Raja Negeri Selangor Tahun 2020 from 1.bp.blogspot.com
Apr 30, 2014 · carta organisasi pengakap malaysia. Klik carta untuk muat turun. Setiap negeri diketuai oleh pesuruhjaya negeri (state commissioner) dan kemudiannya dipecahkan kepada peringkat daerah bagi setiap negeri. Admin ppmng selangor januari 05, 2020. Persekutuan pengakap malaysia diperbadankan melalui akta persekutuan pengakap malaysia (pemerbadan) 1968, dan (semakan) 1989. Terdapat 3 kelopak pada lambang yang membawa maksud 3 persetiaan pengakap iaitu: Secara umumnya organisasi pergerakan pengakap dibahagikan kepada beberapa badan. Ibu pejabat persekutuan pengakap, jalan batu lintang, 93200 kuching sarawak.

Persekutuan pengakap malaysia beribupejabat di rumah bp, jalan hang jebat, kuala lumpur.

Keputusan kuiz pengakap laut kebangsaan #4 july 1, 2021 senarai pemenang pertandingan hari pengasas june 27, 2021 senarai sijil penyertaan hari pengasas 2021 june 25, 2021 Klik carta untuk muat turun. Anugerah tertinggi bagi persekutuan pengakap malaysia. Persekutuan pengakap malaysia diperbadankan melalui akta persekutuan pengakap malaysia (pemerbadan) 1968, dan (semakan) 1989. Maksud dan keterangan logo persekutuan pengakap malaysia. Ibu pejabat persekutuan pengakap, jalan batu lintang, 93200 kuching sarawak. Apr 30, 2014 · carta organisasi pengakap malaysia. Pengakap smk kuala nerang carta organisasi pengakap malaysia. Majlis pesuruhjaya pengakap negeri johor bagi 2017 2018 pengakap johor. More images for carta organisasi pengakap malaysia » Persekutuan pengakap malaysia cawangan sarawak. Secara umumnya organisasi pergerakan pengakap dibahagikan kepada beberapa badan. Setiap negeri diketuai oleh pesuruhjaya negeri (state commissioner) dan kemudiannya dipecahkan kepada peringkat daerah bagi setiap negeri.

More images for carta organisasi pengakap malaysia » Persekutuan pengakap malaysia diperbadankan melalui akta persekutuan pengakap malaysia (pemerbadan) 1968, dan (semakan) 1989. Ibu pejabat persekutuan pengakap, jalan batu lintang, 93200 kuching sarawak. Terdapat 3 kelopak pada lambang yang membawa maksud 3 persetiaan pengakap iaitu: Pengakap smk kuala nerang carta organisasi pengakap malaysia.

Carta Organisasi Ppm Jawatankuasa Kerja Majlis Eksekutif Pengakap Malaysia Ybhg Tan Sri Dato U2019 Seri Paduka Dr Hj Shafie B Hj Mohd Salleh Yang Course Hero
Carta Organisasi Ppm Jawatankuasa Kerja Majlis Eksekutif Pengakap Malaysia Ybhg Tan Sri Dato U2019 Seri Paduka Dr Hj Shafie B Hj Mohd Salleh Yang Course Hero from www.coursehero.com
Terdapat 3 kelopak pada lambang yang membawa maksud 3 persetiaan pengakap iaitu: Keputusan kuiz pengakap laut kebangsaan #4 july 1, 2021 senarai pemenang pertandingan hari pengasas june 27, 2021 senarai sijil penyertaan hari pengasas 2021 june 25, 2021 Apr 30, 2014 · carta organisasi pengakap malaysia. Persekutuan pengakap malaysia diperbadankan melalui akta persekutuan pengakap malaysia (pemerbadan) 1968, dan (semakan) 1989. Anugerah tertinggi bagi persekutuan pengakap malaysia. Secara umumnya organisasi pergerakan pengakap dibahagikan kepada beberapa badan. Setiap negeri diketuai oleh pesuruhjaya negeri (state commissioner) dan kemudiannya dipecahkan kepada peringkat daerah bagi setiap negeri. Ibu pejabat persekutuan pengakap, jalan batu lintang, 93200 kuching sarawak.

Majlis pesuruhjaya pengakap negeri johor bagi 2017 2018 pengakap johor.

Anugerah tertinggi bagi persekutuan pengakap malaysia. Persekutuan pengakap malaysia diperbadankan melalui akta persekutuan pengakap malaysia (pemerbadan) 1968, dan (semakan) 1989. Secara umumnya organisasi pergerakan pengakap dibahagikan kepada beberapa badan. Ibu pejabat persekutuan pengakap, jalan batu lintang, 93200 kuching sarawak. Persekutuan pengakap malaysia beribupejabat di rumah bp, jalan hang jebat, kuala lumpur. Majlis pesuruhjaya pengakap negeri johor bagi 2017 2018 pengakap johor. Klik carta untuk muat turun. Keputusan kuiz pengakap laut kebangsaan #4 july 1, 2021 senarai pemenang pertandingan hari pengasas june 27, 2021 senarai sijil penyertaan hari pengasas 2021 june 25, 2021 Maksud dan keterangan logo persekutuan pengakap malaysia. Admin ppmng selangor januari 05, 2020. More images for carta organisasi pengakap malaysia » Setiap negeri diketuai oleh pesuruhjaya negeri (state commissioner) dan kemudiannya dipecahkan kepada peringkat daerah bagi setiap negeri. Keahlian oleh ahli pengakap yang berumur antara 17 hingga 26 tahun.

Secara umumnya organisasi pergerakan pengakap dibahagikan kepada beberapa badan. More images for carta organisasi pengakap malaysia » Ibu pejabat persekutuan pengakap, jalan batu lintang, 93200 kuching sarawak. Apr 30, 2014 · carta organisasi pengakap malaysia. Klik carta untuk muat turun.

Pengakap Johor Khatam Al Quran Smk Tun Habab
Pengakap Johor Khatam Al Quran Smk Tun Habab from www.tunhabab.edu.my
Admin ppmng selangor januari 05, 2020. Klik carta untuk muat turun. Terdapat 3 kelopak pada lambang yang membawa maksud 3 persetiaan pengakap iaitu: Setiap negeri diketuai oleh pesuruhjaya negeri (state commissioner) dan kemudiannya dipecahkan kepada peringkat daerah bagi setiap negeri. Keahlian oleh ahli pengakap yang berumur antara 17 hingga 26 tahun. Persekutuan pengakap malaysia cawangan sarawak. Secara umumnya organisasi pergerakan pengakap dibahagikan kepada beberapa badan. Keputusan kuiz pengakap laut kebangsaan #4 july 1, 2021 senarai pemenang pertandingan hari pengasas june 27, 2021 senarai sijil penyertaan hari pengasas 2021 june 25, 2021

Terdapat 3 kelopak pada lambang yang membawa maksud 3 persetiaan pengakap iaitu:

Persekutuan pengakap malaysia diperbadankan melalui akta persekutuan pengakap malaysia (pemerbadan) 1968, dan (semakan) 1989. Ibu pejabat persekutuan pengakap, jalan batu lintang, 93200 kuching sarawak. Persekutuan pengakap malaysia beribupejabat di rumah bp, jalan hang jebat, kuala lumpur. Persekutuan pengakap malaysia cawangan sarawak. Keahlian oleh ahli pengakap yang berumur antara 17 hingga 26 tahun. Terdapat 3 kelopak pada lambang yang membawa maksud 3 persetiaan pengakap iaitu: Anugerah tertinggi bagi persekutuan pengakap malaysia. Klik carta untuk muat turun. Apr 30, 2014 · carta organisasi pengakap malaysia. Keputusan kuiz pengakap laut kebangsaan #4 july 1, 2021 senarai pemenang pertandingan hari pengasas june 27, 2021 senarai sijil penyertaan hari pengasas 2021 june 25, 2021 More images for carta organisasi pengakap malaysia » Secara umumnya organisasi pergerakan pengakap dibahagikan kepada beberapa badan. Setiap negeri diketuai oleh pesuruhjaya negeri (state commissioner) dan kemudiannya dipecahkan kepada peringkat daerah bagi setiap negeri.

Related : Carta Organisasi Pengakap Malaysia - Jd Penolong Ketua Pesuruhjaya Pengakap Negeri Profil Kepengakapan Ppm Pages 1 6 Flip Pdf Download Fliphtml5 / Persekutuan pengakap malaysia beribupejabat di rumah bp, jalan hang jebat, kuala lumpur..